Ferramentas do usuário

Ferramentas do site


easymonitor:guia_de_instalacao

EasyMonitor

Aplicação destinada à coleta de dados para monitoramento do status do equipamento SAT – Sistema de Autenticação e Transmissão de Cupons Fiscais Eletrônicos.

Funcionamento

O acesso as informações constantes na memória do equipamento são realizadas através da DLL de comunicação disponibilizada pelo fabricante do aparelho. De acordo com a Especificação Técnica de Requisitos versão 2.29.04 de 23/12/2021, quando realizamos o acesso ao equipamento é retornado 23 campos da TABELA 29(vide páginas 231, 232 e 233) que são enviados para o webservice da IWS. Em conjunto, é também enviado as informações de data/hora do computador onde a aplicação está sendo executada e a informação do número do PDV(Ponto de Venda).

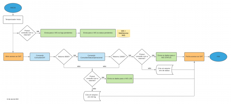
Fluxograma

Segue abaixo o fluxo dos processos executados pelo aplicativo:

Tabela 29 do Status Operacional do SAT

Telas

Monitor

Geral

Temporizador
  • Executar a cada: Onde configuramos o temporizador de comunicação com o equipamento.
  • Último envio de dados: Data/hora do último arquivo enviado com os dados do equipamento para a web service da IWS.

Em ambiente de produção a configuração é em horas, ou seja, a quantidade de horas que a aplicação se comunica com o equipamento.

Falha
  • Ao falhar aguardar: Em caso de falha, a aplicação tentará realizar uma nova comunicação com o aparelho SAT. Serão três tentativas.
  • Contador de Iteração de Falha: Número de tentativas de comunicação com o aparelho SAT.
  • Última Iteração de Falha: Data/hora da última tentativa de comunicação com o equipamento SAT.

Em ambiente de produção, a configuração é em minutos.

Status
  • Transmissões Pendentes: Quantidade de arquivos de status operacional do SAT pendentes de envio para a web service da IWS.
LOG
  • Transmissões Pendentes: Quantidade de arquivos de log do aplicativo monitor pendentes de envio para a web service da IWS.

Log Geral

Log diário relativo à aplicação de monitoramento.

Log 1 – SAT

Log diário relativo à comunicação da aplicação de monitoramento com o equipamento SAT. Por estes logs será possível analisar possíveis erros nessas comunicações.

Log 2 – SAT

Log diário relativo à comunicação da aplicação de monitoramento e os dados enviados e recebidos para o equipamento SAT.

Log - WS

Log diário relativo à comunicação da aplicação de monitoramento e a web service da IWS.

SAT

Geral

* Caminho da DLL: diretório de armazenamento da dll de comunicação com o equipamento SAT (dll obrigatória).

* Código de Ativação: código de ativação de SAT. Código obrigatório a ser informado no momento da instalação da aplicação.

Status

Contém o retorno de todos os 23 campos mencionados na “Especificação Técnica de Requisitos, páginas 231, 232 e 233”. Estas informações serão enviadas ao web service da IWS e disponibilizadas para montagem do relatório.

Dados Emitente

  • Caixa: Campo aberto para ser informado o número do PDV associado ao SAT. Exemplo: PDV01 está associado ao SAT número de série 000000001. Caso o SAT seja compartilhado, as descrições dos PDVs devem ser informadas com separador “;”, conforme imagem. Essa informação é enviada ao web service da IWS e disponibilizada para montagem do relatório.
  • Empresa: Fantasia da empresa associada ao equipamento SAT. Essa informação é enviada ao web service da IWS e disponibilizada para montagem do relatório.
  • CNPJ: CNPJ da empresa associada ao equipamento SAT. Essa informação é enviada ao web service da IWS e disponibilizada para montagem do relatório.

Token

Esta aba gera o arquivo EASYMONITOR_TOK.mon criptografado para ser utilizado na comunicação com a web service da IWS. O arquivo gerado não é carregado nesta aba, sendo utilizado apenas no primeiro momento para criptografar o token.

WebService – IWS

Quanto aos relatórios para tomada de decisões, temos a disposição nosso BI(Business Intelligence). Receberemos todas as informações brevemente citadas neste documento e com elas poderemos modelar gráficos de acordo com a necessidade.

Segue exemplo de algumas situações:

  • Quantidade de dias SEM TRANSMITIR CUPOM para a SEFAZ: Temos quais SATs e há quantos dias eles não enviam vendas para a SEFAZ.
  • Quantidade de dias SEM COMUNICAÇÃO com a SEFAZ: Temos quais equipamentos e há quantos dias eles não se comunicam com a SEFAZ.
  • Status SAT: Quantos SATs estão conectados e não conectados.
  • Último log de comunicação com BI: Últimos logs enviados pela aplicação EasyMonitor ao nosso web service IWS.

Nossa ferramenta de BI tem característica quantitativa, ou seja, apresentados números dispostos em gráficos para auxiliar na análise e tomada de decisões.

easymonitor/guia_de_instalacao.txt · Última modificação: 2022/02/10 16:10 por amonteiro